Junghans Quarzwerke für Großuhren
Geschichte
Junghans hat schon Ende der 50er Jahre des vorigen Jahrhunderts die Entwicklung der Quarzuhr beobachetet und spätestens Anfang der 60er Jahre auch mit Prototypenentwicklung begleitet. Dies führte 1967 dann zur Vorstellung der Junghans Astro-Chron Tischuhr (Kaliber 610), einer der weltweit ersten in Quarzuhren für den Hausgebrauch.
Aber erst 1972 kam es dann mit dem Produktionsbeginn des Werkes 750 zur Großserien-Herstellung von Quarzwerken. Dieses Quarzwerk beruhte in vielen mechanischen Teilen auf dem zwei Jahre vorher eingeführten Ato-Mat Werk 726 (mit Unruhschwinger). Drei Jahre später, also 1975 wurde dann als Nachfolger das Werk 751 gemeinsam mit dem Ato-Mat Werk 736 vorgestellt. Bereits im Folgejahr 1976 wurde (lt. Aßmus: Die Entwicklung der Quarzuhren der Firma Junghans GmbH) die gesamte Uhrenproduktion der Firma Junghans auf Quarzuhren umgestellt.
Dieses neue Werk unterschied sich vom Vorgängertyp durch Verwendung eines Hochfrequenz-Quarzes (4,19Mhz statt 32kHz) und von Integrierten Schaltkreisen in CMOS statt bipolarer Technologie. Zusätzlich wurde der Anteil der Kunststoffteile kräftig erhöht und die Fertigungstechnik drastisch vereinfacht.
| W750 | W751 | |
|---|---|---|
| Anzahl Teile Vormontage | 74 | 40 |
| Kunststoffteile | 8 | 13 |
| Schrauben, Muttern | 11 | 1 |
| Anzahl Teile Werkmontage | 31 | 16 |
Vergleicht man diese technische Entwicklung der frühen Quarzwerke bei Junghans mit der von Staiger (Chrometron), so kann man feststellen:
- Junghans hatte nicht das Bestreben, als erste Firma mit einer neuen Technik auf dem Markt zu sein.
- Die im Markt von Junghans eingeführten Techniken erwiesen sich i.d.R. als langlebig.
Bei den Quarzwerken für Großuhren war es daher nicht anders, als bei den transistorisierten Pendelwerken (Kundo kam Junghans zuvor) oder den elektrischen Armbanduhren (Werke mit mechanischem Kontakt hat Junghans übersprungen).
| Jahr | Firma | Kaliber | Quarz | Elektronik | Batterie |
|---|---|---|---|---|---|
| 1971 | Staiger | CQ2000 | 16kHz | 2 ICs (bipolar) + viele diskrete Bauteile | 1,5V |
| 1972 | Junghans | W750 | 32kHz | 1 IC (bipolar) + diskrete Bauteile | 1,5V |
| Staiger | CQ2001 | 32kHz | 1 IC (bipolar) | 1,5V | |
| 1973 | Staiger | CQ2002 | 4,19MHz | CMOS IC | 3V |
| 1974 | Staiger | CQ2003 | 4,19MHz | CMOS IC | 1,5V |
| 1975 | Junghans | W751 | 4,19MHz | CMOS IC | 1,5V |
Die weitere Entwicklung der Quarzwerke für Großuhren war (nicht nur bei Junghans) bestimmt von der zunehmenden Miniaturisierung und vor allem der rationelleren Fertigung. Als letzten "Entwicklungsschritt" kann man die Abkehr vom Megahertz-Quarz und die Verwendung der 32kHz Stimmgabelquarze (Statek) Anfang der 80er Jahre bezeichnen.
Diese letzten Junghans Quarzwerke wurden ab 1996 bei U.T.S. Präzisionstechnik GmbH in St. Georgen gefertigt. Die im Zuge eines Management Buy-Outs 2008 entstandene UhrenTechnik Schwarzwald Montageservice GmbH in Dunningen hat immer noch Junghans Quarzwerke im Lieferprogramm auf ihrer Webseite.
Liste
| Kaliber | Jahr | Name | Bemerkung |
|---|---|---|---|
| W610 | 1967 | astro-chron | Tischuhr 12,8kHz |
| W750 | 1972 | - | 32kHz |
| W751 | 1975 | - | 4,19MHz |
| W751.50 | 1975 | astra-quartz | Terminuhr |
| W743 | 1976 | - | ? |
| W743.50 | 1976 | star-quartz | Terminuhr |
| W751.60 | 1977 | euro-quartz | Terminuhr |
| W751.70 | 1977 | euro-quartz-cavalier | Terminuhr mit Wecksystem |
| W760 | 1977 | studio-quartz | LCD Terminuhr |
| W756 | 1978 | - | Tag der Patentanmeldungen: 12.9.1978 auch als Eurochron 990 |
| W757 | ? | - | wie W756, nur für Mignonzellen |
| W754 | ? | - | wie W756, mit zusätzlichem Pendelantrieb |
| W738 | 1982 | - | auch als Eurochron 938 |
| W717 | ? | - | wie 738, mit zusätzlichem Pendelantrieb |
| W771 | 1982 | Quattro-Phon | vollelektronisches Quarzschlagwerk auch als Eurochron 998 |
| W732 | 1985 | - | funkgesteuertes Analogwerk |
nach: Junghans Produktpalette Quarzuhren von 1967-1977
in: Gisela Lixfeld (Hrsg.): Die elektrischen Uhren im Stadtmuseum Schramberg
Katalog zur Ausstellung im Stadtmuseum Schramberg, 24. Juni bis 9. September 2007
Ergänzungen:
- Lt. Flaig(1978) gab es zum "star-quartz" Terminwecker (W743) ein baugleiches Werk W742 "star-vox" mit Unruh-Drehschwinger (ATO)
- Lt. Aßmus(2007) wurde 1976 die gesamte Großuhrproduktion auf Quarz umgestellt.
- EuroChron ist eine Gründung von Junghans im Jahre 1990 in Thüringen (operatives Geschäft 2007 eingestellt)
Diese stellte wahrscheinlich zwischen 1991 und 1996 die Quarzwerke für Junghans her. - 1996 wurde dann Produktion und Verkauf der Quarz Großuhrwerke an UTS abgegeben.
Diese wiederum gab die Quarzwerk Produktion 2008 im Rahmen eines MBO an die UhrenTechnik Schwarzwald Montageservice GmbH ab.
Technische Daten
| W750 | W751 | W743 | W756 | W738 | W838 | |
|---|---|---|---|---|---|---|
| Quarz | 32kHz Stab | 4,19MHz | 4,19MHz | 4,19MHz | 32kHz Stimmgabel | 32kHz Stimmgabel |
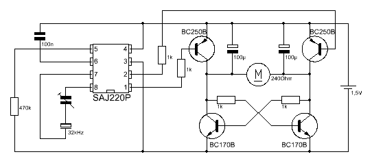
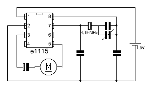
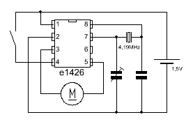
| Elekronik | SAJ250P (bipolar) | e1115 (CMOS) | e1151 (CMOS) | e1426 (CMOS) | e1444(DIL8) SM5545A(DIL8) ? | ? |
| Schrittmotor | 6 polig | 6 polig | 2 polig | 2 polig | 2 polig | 2 polig |
| Spulenwiderstand | 240Ohm | 440Ohm | ? | 370Ohm 410Ohm(W757) | 300Ohm 450Ohm 370Ohm | 550Ohm |
| Batterie | 1,5V Baby | 1,5V Baby | 1,5V Mignon | 1,5V Baby 1,5V Mignon (W757) | 1,5V Mignon | 1,5V Mignon |
| Stromaufnahme | ? | <250µA | typ. 150 µA | ? | typ. 130µA | typ. 130µA |
| Temperaturkoeff. | 4*10E-8/dK² | 0.4*10E-6/dK | 0.5*10E-6/dK | ? | 5*10E-8/dK² | ? |
| Spannungskoeff. | 1*10E-6/V | 5*10E-6/V | 6*10E-6/V | ? | 10*10E-6/V | ? |
| Drehmoment (Sek.) | 20µNm | 20µNm | 12µNm | ? | 120µNm | 50µNm 150µMm in HT Ausf. |
| Drehmoment (Min.) | 500µNm | 500µNm | 200µNm | ? | 40*10E-4Nm | ? |
| Austauschbar mit | W726 | W736 | W742 | - | - | - |
Anmerkungen:
- 1 pcm = 10-5kpm ~ 10*10-5Nm = 10-4Nm = 100 µNm
- Spulenwiderstände sind gemessen (außer W750)
- Die Werke W750, W751 und W743 haben gemeinsame Teile mit transistorisierten Unruhschwinger-Werken
- Von dem Werk W738 (Eurochron 938) gibt es verschiedene Ausführungen, die sich vor allem in der Ausführung der Elektronik unterscheiden.
- Junghans/UTS 838: völlige Neuentwicklung. Drehmoment (Sek.): 50µNm (150µNm bei HT Ausführung)
Schaltungen
| W750 | ![]() |
|---|---|
| W751 | ![]() |
| W743 | ![]() |
| W756 | ![]() |
| W738 | ![]() |
Getriebe
| W750 | ![]() |
|---|---|
| W751 | ![]() |
| W756 | ![]() |
| W738 | ![]() |
Patente
Liste der deutschen Patente und Gebrauchsmuster (sortiert nach Anmeldedatum)
| Veröffentl.- nummer | Anmelde- datum | Erfinder | Titel | Bemerkungen |
|---|---|---|---|---|
| DE 7.317.007U | 05.05.1973 | Kontakteinrichtung für den Spulenkörper eines elektromechanischen Wandlers vorzugsweise einer Quarzuhr | Ausstellungspriorität: Mustermesse Basel 7.4.1973 Steckverbindung zwischen Statorspule und gedruckter Schaltung (W750 und frühe W751) | |
| DE 2.427.742C | 07.06.1974 | Hans Flaig, Bernhard Schulz | Unipolarkleinschrittmotor, insbesondere für Quarzuhren | Anordnung eines Hilfsmagneten im Stator der Schrittmotors (nicht verwendet) |
| DE 2.757.305C | 22.12.1977 | Wolfgang Ganter | Stator fuer eine elektrische Maschine | Statur aus zwei Materialien unterschiedlicher Permeabilität (Verwendung unklar) |
| DE 2.839.554C | 12.09.1978 | Friedrich Aßmus, Hans Flaig, Roland Maurer, Robert Wolber | Batteriebetriebenes Uhrwerk | W756 |
| DE 2.839.555C | 12.09.1978 | Roland Maurer, Robert Wolber, Peter Jesse | Antriebsanordnung in einem elektrischen Gerät | W756 |
| DE 2.839.556C | 12.09.1978 | Friedrich Aßmus, Robert Wolber, Roland Maurer | Kontaktanordnung fuer ein batteriebetriebenes Gerät,insbesondere eine batteriebetriebene Uhr | W756 |
| DE 2.839.611C | 12.09.1978 | Hans Flaig, Robert Wolber, Walter Obergfell | Verfahren zum Bestücken einer Leiterplatte für ein batteriebetriebenes Gerät mit einem Motor, insbesondere einer Uhr | W756 |
| DE 7.827.016U | 12.09.1978 | Elektrisch betriebenes Uhrwerk | W756 vgl. 2.839.554 | |
| DE 7.827.030U | 12.09.1978 | Kontaktanordnung fuer ein batteriebetriebenes Gerät, insbesondere eine batteriebetriebene Uhr | W756 vgl. 2.839.556 | |
| DE 7.827.031U | 12.09.1978 | Kontaktanordnung fuer ein batteriebetriebenes Gerät, insbesondere eine batteriebetriebene Uhr | W756 vgl. 2.839.556 | |
| DE 7.827.033U | 12.09.1978 | Aufhängevorrichtung für ein Uhrwerk | W756 | |
| DE 7.827.034U | 12.09.1978 | Vorrichtung zur Demontage einer Leiterplatte | W756 | |
| DE 7.827.035U | 12.09.1978 | Schiebeschalter | W756 | |
| DE 2.911.439C | 23.03.1979 | Hans Flaig | Elektromagnetischer Wandler für den Antrieb einer elektrischen Uhr | Verwendung unklar |
| DE 7.908.193U | 23.03.1979 | Elektromagnetischer Wandler für den Antrieb einer elektrischen Uhr | Verwendung unklar vgl. 2.911.439 | |
| DE 2.931.357C | 02.08.1979 | Friedrich Aßmus, Hans Flaig | Verfahren zum Herstellen eines vollständigen elektronischen Uhren-Bausteins | Integrierte Schaltung inkl. Schwingquarz nicht verwendet |
| DE 3.149.995C | 17.12.1981 | Walter Obergfell, Hans Flaig, Robert Wolber, Max Stubner | Verfahren zum Erstellen eines Uhrenschrittmotor-Stators und Stator eines Uhrenschrittmotors | W738 |
| DE 8.136.793U | 17.12.1981 | Uhrwerk mit Leiterplatte für eine elektronische Antriebssteuerschaltung und Trägerplatte für das Räder- und Zeigerwerk zwischen zwei Gehäuseschalen | W738 | |
| DE 8.136.794U | 17.12.1981 | Uhren-Schrittmotor | W738 | |
| DE 8.230.978U | 05.11.1982 | Geräuschgedämpftes Uhrwerks-Räderwerk | nicht verwendet | |
| DE 3.427.908C | 28.07.1984 | Wolfgang Ganter, Albert Ginter, Peter Jesse, Jürgen Allgeier | Verfahren zum Herstellen des Schaltungsträgers eines elektromechanischen Uhrwerks und nach solchem Verfahren herstellbarer Schaltungsträger | Verwendung unklar |
| DE 8.422.512U | 28.07.1984 | Schaltungsträger eines elektromechanischen Uhrwerks | Verwendung unklar | |
| DE 8.616.971U | 25.06.1986 | Rotor, insbesondere für einen Uhren-Schrittmotor | Verwendung unklar | |
| DE 8.617.404U | 30.06.1986 | Stator für einen Uhren-Schrittmotor | Verwendung unklar | |
| DE 3.623.419C | 11.07.1986 | Wolfgang Holzschuh, Wolfgang Ganter | Verfahren zum Herstellen eines mit einem Chip teilbestückten Leiterbahnen-Netzwerkes für den Schaltungsträger eines elektromechanischen Groß-Uhrwerkes | W738 neu |
| DE 8.618.907U | 15.07.1986 | Trägerplatte für elektromechanisches Uhrwerk | W738 neu |
Literatur
- Friedrich Aßmus: Die quarzgesteuerte elektronische Tischuhr Junghans ASTRO-CHRON
in: NUZ 7/1967, S.65ff - Friedrich Aßmus: Die quarzgesteuerte elektronische Tischuhr Junghans Astro-Chron
in: Die Uhr 9/1967, S.32ff - Hans Flaig: Die quarzgesteuerte elektronische Tischuhr "Astro-Chron"
in: Jahrbuch der DGC, Band 18, 1967 - Friedrich Aßmus: Junghans-Werk 736
Die Uhr, 13/1976, S.30ff - Hans Flaig: Ein neues Quarz-Großuhrwerk von Junghans (W750)
in: Jahrbuch der DGC, Band 23, 1972 S.199ff - Friedrich Aßmus: Die Leistungsfähigkeit des Austauschbaus, dargestellt an zwei neuen Großuhrwerken (W736, W751)
in: Jahrbuch der DGC, Band 26, 1975 - Hans Flaig: Die Junghans-Miniatur-Quarzterminuhr "star quartz" (W743)
UJS 17/1978 S.108 - Hans Flaig: Idee und Technik des Quattro-Phon-Schlagwerkes (W771)
UJS 24/1980 S.12ff - Hans Flaig: Quarzgesteuertes Großuhrwerk der neuen Generation (W738)
NUZ 20/1982, S.24ff - Hans Flaig: Ein quarzgesteuertes Großuhrwerk der neuen Generation (W738)
UJS 20/1982 S.12ff - Friedrich Aßmus: W760 ein vollelektrischer Modul für Tischuhren
in: Jahrbuch der DGC, Band 29, 1978, S.119 - Gisela Lixfeld (Hrsg.): Die elektrischen Uhren im Stadtmuseum Schramberg
Katalog zur Ausstellung im Stadtmuseum Schramberg, 24. Juni bis 9. September 2007 - Friedrich Aßmus: Die Entwicklung der Quarzuhren der Firma Junghans GmbH
in: Johannes Graf (Hrsg.): Die Quarzrevolution
75 Jahre Quarzuhr in Deutschland
Vorträge anlässlich der Tagung im Deutschen Uhrenmuseum Furtwangen am 20. und 21. August 2007









